电脑网络:图文通俗讲解计算机网络基础知识,学完就可以过网工了
在开始之前,先问自己:你是否曾好奇,一次点击背后的数据究竟经历了怎样的环球旅行?今天,我们就来拆解这趟旅程的每一道关卡与规则。
阅读目录
1. 网络层次划分:构建通信的摩天大楼
2. OSI七层网络模型:全球通用的通信“世界语”
3. IP地址:互联网世界的“门牌号”
4. 子网掩码及网络划分:高效管理地址的“城市规划图”
5. ARP/RARP协议:地址翻译官,连接虚拟与现实
6. 路由选择协议:数据包的高速公路导航系统
7. TCP/IP协议:互联网的基石,可靠传输的守护者
8. UDP协议:轻装上阵的“快枪手”
9. DNS协议:互联网的“电话簿”
10. NAT协议:企业内网的“安全门”与“地址转换器”
11. DHCP协议:网络世界的“自动分配管家”
12. HTTP协议:万维网沟通的“标准语言”
13. 一个举例:从输入网址到页面展现,全流程实战解析
掌握网络协议,你就抓住了计算机网络的心脏。网络协议是设备间对话的规则与标准,正如天南地北的人们用普通话沟通,全球网友靠英语交流一样,TCP/IP协议就是互联网的“通用语言”,让异构系统得以无缝协作。
在协议家族中,起源于ARPANET的TCP/IP协议簇已成为事实上的标准。下图清晰地展示了不同网络如何通过TCP/IP协议栈实现互联通信:

为打破不同厂商设备间的通信壁垒,ISO提出了著名的OSI七层参考模型。它将复杂通信过程分层处理,自底向上依次为:物理层、数据链路层、网络层、传输层、会话层、表示层、应用层。下四层确保数据无误送达,上三层则专注于面向用户的交互与服务呈现。
除OSI模型外,实战中更常见的是精简的TCP/IP四层或五层模型,其对应关系见下图:

TCP/IP是互联网的基石。无论是七层、四层还是五层模型,每一层都有专属协议,各司其职又协同工作。我们以标准OSI七层模型为例,自下而上逐一揭秘:

1)物理层
负责比特流在物理介质(如光缆、网线)上的透明传输。定义电气、机械等接口标准。关键设备:中继器、集线器(信号放大与连接)。
2)数据链路层
在相邻节点间提供可靠帧传输。核心功能:帧封装、物理地址寻址(MAC)、差错控制、流量控制。关键设备:交换机、网桥(基于MAC地址进行智能转发)。
3)网络层
实现端到端的数据传输,核心任务是路径选择、路由与逻辑寻址。IP协议是本层核心,提供无连接、尽力而为的服务。配套协议包括ARP、RARP、ICMP、IGMP。关键设备:路由器(跨网络寻路)。
4)传输层
第一个实现“端到端”通信的层次。负责数据分段,并提供可靠(如TCP)或不可靠(如UDP)的传输服务,处理端到端的流量与差错控制。关键概念:端口号。关键设备:网关。
5)会话层
管理应用程序之间的对话,负责建立、管理和终止会话连接,并利用校验点实现数据同步。
6)表示层
充当“翻译官”,负责数据格式转换、加密解密、压缩解压,确保应用层信息能被对端理解。
7)应用层
最贴近用户的层次,为应用程序提供网络服务接口。常见协议:HTTP、FTP、SMTP、DNS等。
3. IP地址1)网络地址
主机位全为0的IP地址,代表整个网络本身。
2)广播地址
主机位全为1的地址。向此地址发信,网络中所有主机都会接收。
3)组播地址
D类地址(224.0.0.0~239.255.255.255),用于一对多通信。
4)受限广播地址
255.255.255.255,仅在本网段内广播,路由器不转发。
5)0.0.0.0
常指“本网络”或“任意地址”,用于设备启动时寻找自身IP。
6)回环地址
127.0.0.0/8(常用127.0.0.1),用于本机内部通信与测试。
7)私有地址
供内部网络使用,不在公网路由。包括:A类10.0.0.0/8,B类172.16.0.0/12,C类192.168.0.0/16。
4. 子网掩码及网络划分为应对IPv4地址枯竭,子网划分技术应运而生。通过从主机位“借位”作为子网号,我们可以将一个大的网络分割成多个小子网,从而提升地址利用率。
子网掩码:由连续的1(网络位)和0(主机位)组成,用于判断两个IP是否属于同一子网。计算时,需排除全0(网络地址)和全1(广播地址)的主机位。
划分子网的两大实战场景:
已知子网数:将所需子网数转换为二进制,其位数N即为需从主机位借用的位数。将原掩码主机位前N位置1,即得新子网掩码。
已知主机数:确保2^n-2 ≥ 所需主机数(n为主机位数)。从后向前将主机位置0,即得子网掩码。
5. ARP/RARP协议ARP(地址解析协议):通过广播查询,将目标IP地址解析为本地网络内的MAC(物理)地址,实现数据链路层的最终寻址。为提高效率,查询结果会缓存在本地ARP表中。
工作流程简述:主机A欲与主机B通信。A先查本地ARP缓存,若无B的MAC地址,则广播ARP请求包。全网主机收到请求,唯有IP匹配的B会单播回复其MAC地址。A收到后更新缓存,随后即可通信。
RARP(逆地址解析协议):功能与ARP相反,用于已知自己MAC地址的无盘工作站,通过广播从RARP服务器获取自己的IP地址。
6. 路由选择协议路由协议是路由器的“导航系统”,决定了数据包的转发路径。
RIP协议:基于距离向量,以“跳数”为度量标准。最大跳数15,简单易用,适用于小型网络。
OSPF协议:基于链路状态,以“带宽”、“延迟”等为度量标准。能快速适应网络变化,适合大型复杂网络。
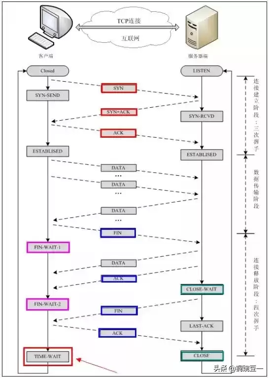
7. TCP/IP协议TCP/IP协议族是互联网的基石。IP协议负责无连接、尽力而为的数据包寻址与路由;TCP协议则在IP之上,通过面向连接、可靠传输、流量控制等机制,确保数据准确、有序地送达。
TCP的三次握手与四次挥手,是建立和终止可靠连接的核心机制。

TCP连接管理:

为何是“三次握手”? 主要防止已失效的连接请求报文突然又传到服务器,导致服务器资源被白白占用。
为何要“四次挥手”? 因为TCP连接是全双工的,双方必须分别独立关闭自己的数据通道,确认双方都完成数据发送。
8. UDP协议UDP提供无连接、不可靠的数据报服务。它不建立连接,不保证顺序,也不进行重传确认,因此开销小、速度快。适用于实时性要求高、可容忍少量丢包的场景,如音视频流、DNS查询、SNMP等。
核心区别:TCP是可靠、有序的字节流通道;UDP则是高效、尽最大努力交付的数据报服务。
9. DNS协议DNS是互联网的“电话簿”,将人类可读的域名(如www.baidu.com)转换为机器可识别的IP地址,实现服务的精确定位。
10. NAT协议NAT(网络地址转换)将内网私有IP转换为公网IP,是解决IPv4地址短缺、隐藏内网结构的核心技术,广泛应用于家庭和企业路由器中。
11. DHCP协议DHCP自动为局域网内的设备分配IP地址、网关、DNS等网络参数,实现网络的“即插即用”,极大地简化了网络管理。
12. HTTP协议HTTP是万维网的应用层协议,定义了客户端与服务器之间请求与响应的格式。
主要方法:GET(获取资源)、POST(提交数据)、PUT(上传资源)、DELETE(删除资源)。
GET vs POST:GET参数在URL中,有长度限制,用于获取数据(应幂等且安全);POST参数在请求体内,无长度限制,用于提交数据,可能修改服务器状态。
13. 一个举例揭秘:输入“www.baidu.com”后,背后发生了什么?
1. DNS解析:浏览器向DNS服务器发起查询,将域名转换为IP地址(如220.181.27.48)。
2. 建立TCP连接:浏览器向该IP的80端口发起TCP三次握手,建立可靠连接。
3. 发送HTTP请求:通过已建立的TCP连接,发送HTTP GET请求报文,请求百度首页。
4. 服务器处理并响应:百度服务器处理请求,生成HTTP响应报文(包含HTML、CSS、JS等)。
p>5. 浏览器渲染:浏览器接收响应,解析HTML,加载资源,最终渲染出完整页面。
6. 连接释放:数据传输完毕,通过TCP四次挥手优雅地关闭连接。
相关问答
计算机网络技术主要学什么?
一、理论基础。涵盖数据通信原理、TCP/IP协议栈、网络安全、网络编程等核心概念。二、工程实践。包括网络规划部署、路由交换配置、故障排查、服务器搭建等实操技能。
怎么高效学习计算机网络?
建议三步走:1. 夯实基础:从计算机原理和网络模型学起。2. 抓大放小:深入掌握TCP/IP、HTTP、DNS等核心协议。3. 动手实验:利用模拟器(如GNS3、Packet Tracer)搭建实验环境,理论结合实践。
计算机网络技术是学什么的?
该专业培养网络规划、部署、运维与安全管理能力。你将学习如何配置交换机路由器、部署防火墙、优化网络性能,并能进行系统集成与软硬件维护。
计算机网络技术具体学什么?
核心包括:1. 网络分层模型(OSI/TCP/IP)。2. 关键协议(IP, TCP, UDP, HTTP, DNS)。3. 路由与交换技术。4. 网络安全基础。5. 网络服务配置与管理。
计算机网络技术就业方向?
面向网络工程师、系统集成工程师、网络安全工程师、运维工程师等岗位,负责企业网络的设计、实施、管理与安全保障。
零基础如何入门?
从一本经典的计算机网络教材(如《计算机网络:自顶向下方法》)开始,结合在线视频课程。最关键的是,边学边用模拟器做实验,从配置一个小型局域网开始。
行动起来:网络世界的大门已经为你打开。不要停留在阅读,现在就打开模拟器,尝试配置一个简单的网络,或用Wireshark抓包分析一次真实的HTTP请求。实践,是成为网络高手的唯一捷径!